YuniControl - Universal remote control

Author: Jaroslav Páral (paral.jarek@gmail.com)

The goal of this work is to create universal remote controller which, unlike conventional controllers, can be arbitrarily re-arranged by the user.

Remote control in the base setup - with filling.
Remote control in the base setup - without filling.

About project

The goal of this work is to create a multi-purpose remote control console. Unique feature of this console is the possibility for user to place any and almost unlimited amount of operating elements (from range of standard, premade modules) wherever he needs to and in any layout he wants.

The remote control is suitable for testing different methods of controls arrangement. It is also able to create a purely new control interfaces which have never been made by anybody. Console is especially useful for applications where usual remote control is not enough, for example when the driver needs greater amount of control elements and/or needs some special arrangement of said elements.

Remote control with smartphone as the main control elements in center.
Remote control with joystick and strap holder.
Remote control in base setup.

Construction

The controller consists of main panel and individual control modules.

The modules are made of Dural, bent to U-shape and a galvanized metal plate is inserted to the bottom of the module. The metal plate is used for mounting of the modules with neodymium magnets.
These magnets hold modules in the main panel.

There are four basic modules:

  • switch or potentiometer
  • joystick
  • 2,4 GHz transmitter module
  • smart-phone

The individual modules are connected together using wooden pins of various lengths so that they are in a fixed position and the pins also hold foam filling, which covers electronics and cables.

Main panel is made of 6 mm thick plywood. External dimensions are approximately 410 x 250 mm. Height is 50 mm. Inside the panel is a galvanized metal plate. All modules are fixed to the plate with magnets.

Thanks to this construction, the user can place modules to any position he wants.

Basic modules (from left): for smartphone, joystick, 2,4 GHz transmitter module, switch or potentiometer.
Detail of module for smartphone.
Module for joystick - already fitted.
Module for joystick - before mounting.
Module 2,4 GHz transmitter module.
Module for switch.
Module for potentiometer.

Electronics

I've created all the electronics in the controller myself.

This allows me to get values from all control elements, communicate with other devices, edit controller's firmware and so on.

The board features a micro-USB connector. This connector can be used for uploading new version of firmware to the board or it can be used by the MCU for communication with PC.

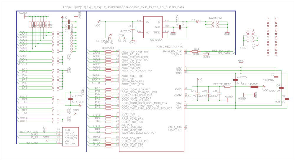
The board is based on ATxmega32A4U by Atmel:

The board can handle basic number of control modules. However, if user demands greater number of control modules, you can easily add another control board and connect them together.

All schemes and plans for the electronics are available Creative Commont Attribution 3.0 Unported license here: yunicontrol_xmega32a4u_board.

Photo of the complete mainboard.
Schema of the mainboard.

Software

Controller uses my own software.

Motherboard YuniControl

Source code of the firmware can downloaded from this repository: yunicontrol_xmega32a4u_firmware.

Software features these functions:.

Features currently in development:

Android application

A module for this project exists in an Android application Lorris mobile (available on Google Play store), developed by Vojtěch Boček. The module shows basic info from the electronics and can manage some of the controller's functions.

Example of the YuniControl module in Android application Lorris mobile.

Production

Most parts were designed to allow the industrial production.

For example, the control modules were cut with a water jet from aluminum plate and bent with NC benders. Technical foam serving as filler was also cut with a water jet.

To simplify the construction, the panel was made of plywood, a material very suitable for this purpose.

Advantages

The main advantage of this control compared to the conventional remote control is the ability to compose individual control modules in the Lego style.

To put it simply, the user can take a control module (a button, switch or a joystick) and place it anywhere he needs and create controller specifically to suit his needs.

Real-world use

My controller is great for testing many different control elements layouts and can even be used to create new types of controllers nobody is making yet.

It can also handle many types of special devices, where usual controllers are not versatile enough.

The controller can be used to control:

Future plans

Conclusion

Controller's main features:

There’s no other device that would give you the same variability like this driver as far as I know.

About me

I am a student of the 4. class technical lyceum with focus on electronics at SPŠ a VOŠ Brno, Sokolská. I have been involved in technology since my childhood, but to robotics I got in secondary school. But since then devoted its much of my free time.

Thank this work I won a few robotics competitions (Eurobot Starter 2011, Bear Rescue Beginner 2012 a 2013, Mikrokontroléry letí 2012). Now I want to focus more to informatics/software in robotics and also trensferring my experience to younger in lectures on Robotárna (departure of Youth Centre Helceletova, Brno).

Thanks

This work was developed with financial support from the South Moravian Region and South Moravian Centre for International Mobility.